首页 > 通知公告 > 正文
2021年彩神Vll学院公开招聘劳务派遣人员工作方案
2021-08-02 09:00:45 阅读量:

根据《天津市事业单位公开招聘人员实施办法(试行)》(津人社局发〔201110号)规定,为了加强学院管理💤,增强建设,根据工作实际需要,彩神Vll学院拟面向社会公开招聘3劳务派遣工作人员🦵🏻,公开招聘工作方案如下:

一、 招聘单位基本情况

彩神Vll学院是经天津市政府批准👳🏻、教育部备案的体育类高等职业院校。学院的专业设置瞄准应用型人才培养的能力结构与素质要求,对接产业岗位需求,以训练🎓、教学、科研“三位一体”的教育模式,培养具备优秀运动能力的竞技体育人才和具有体育专业基本理论知识、技能的应用型人才。

(一)招聘单位名称:彩神Vll学院。

(二)招聘单位地址:天津市静海区健康产业园团泊体育中心内。

(三)招聘单位性质:彩神Vll学院为公益二类事业单位。

二、招聘岗位及数量

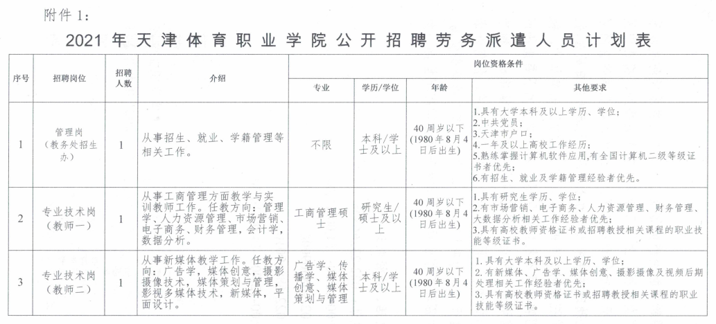
本次共招聘工作人员3名,其中包括管理岗1人(教务处招生办)🤘🏽、专技岗教师2人。

三👈、招聘人员条件

(一)应聘人员应具备的基本条件

1.具有中华人民共和国国籍🐵;

2.遵守国家宪法和法律,具有良好的品行,爱岗敬业,恪守职业道德🎷,具有开拓精神🔢、奉献精神和较强的创新能力;

3.具有岗位所需要的专业能力和专业水平,对所招聘的岗位有相当的了解🧘🏻‍♀️👷🏼,并有志于从事此项工作🧑🏽‍🦳;

4.具有较高的学科专业素养以及一定的专业知识,有较强的语言表达能力⚰️、组织能力和沟通能力,有良好的团队合作意识,身心健康🐣,能承受一定的工作压力;

5.对于国内高等院校自主设置的专业与海外留学归国人员所学专业,注重专业内容实质🧑‍🍳,此两类应聘人员的专业方向与所需专业方向要求一致视为符合专业条件🍤;

6.用的工作人员应服从学院工作统一安排🙉;

7.具备适应岗位要求的身体条件🤏🏼;

8.招聘岗位所规定的其他条件。

(二)凡有下列情况之一者🧗,不得报考

1.现役军人;

2.在以往公开招聘考试中,被认定为有考试作弊行为🥻,在禁考期限内的人员;

3.曾因犯罪受过刑事处罚或被开除党籍、公职的人员🚖;

4.正在接受立案审查的人员;

5.法律法规规定其他不宜录用的人员📝;

6.报考人员不得报考用后即构成回避关系的招聘岗位

7.被依法列为失信联合惩戒对象名单限制招聘的;

8.在公开招聘中被认定有作弊行为,考试、体检或考察中存在违纪行为的🏄🏻,在禁考期限的🌆;

9.其他影响用规定情节的。

(三)岗位所需的其他条件详见《2021彩神Vll学院公开招聘劳务派遣人员计划表》(附件1

四👩‍👩‍👦、招聘信息发布

招聘方案于202182日至86日在彩神Vll学院官方网站()🔻、天津市体育局官方网站(http://ty.tj.gov.cn)和中天人力资源网站(http://www.cnthr.com)发布。

五、招聘程序

(一)报名

本次招聘采取网上报名方式。

1.报名缴费时间🔧:202184日上午10:00202189日下午16:00

报名网址:中天人力资源网http://www.cnthr.com/

2.报名方法🧣:应聘人员登录中天人力资源网进行网上报名👺。考生以本人身份证号码进行注册🔀🐉,将本人近期1寸半正面免冠彩色照片(背景色为蓝、白🧑🏿‍🏭、红三种颜色之一),通过扫描仪、数码相机等设备制作成电子文件(.JPG.JPEG格式,文件大小在200K[3.5cm、竖5.3cm]以内)🚵🏽‍♂️,按要求提前准备并在填写个人信息表时上传至相应位置🔻,点击报名提交信息⚛️。

3.报名要求:报考人员应如实填写《报名登记表》中的相关信息,提交的报考申请材料应当真实🙎‍♂️🪸、准确✷,提供虚假报考申请材料的👩🏿‍🦱,一经查实即取消报考资格。对伪造🍽、擅自涂改有关证件🀄️、材料、信息,骗取考试资格的✒️,将按照有关规定予以处理,后果由报考人员自负🤞🏽。报考人员应随时关注网站发布的消息并保持报名表中填写的手机号码畅通,如因个人原因未能参加考试或者资格复审所产生的问题,后果由报考人员自负。每个考生只能报考一个岗位🧑‍🦽,提交报名表后不能修改报名岗位。

招聘岗位人数与实际报名人数之比应不低于13,达不到这一比例的,相应减少或取消该岗位的招聘。

报考人员在规定时间内缴纳考试服务费🧔🏽‍♀️,每人45元🩵。除不可抗力导致的项目延期等其它特殊情况外,退费办理时间截止到2021891600👨🏼‍🎨。

根据国家和我市的有关政策♥️,对享受国家最低生活保障金的城镇家庭和农村绝对贫困家庭的报考人员,减免考务费用。享受国家最低生活保障金的城镇家庭的考生🍠,凭其家庭所在地的区县民政部门出具的享受最低生活保障的证明、低保证(复印件)和户口本及身份证原件👳🏼🧑🏼‍🦳、复印件,农村绝对贫困家庭的报考人员凭其家庭所在地的区县扶贫办(部门)出具的特困证明和特困家庭基本情况档案卡(复印件),经审核确认后,办理减免考务费用手续。请于202189日(上午900-1100)到天津人力资源开发服务中心( 地址🍈:天津市河西区九龙路58号三楼308室)办理减免考务费用手续。

资格审查贯穿考录工作全过程。在考录各环节发现报考人员不符合报考资格条件的,均可取消报考人员报考资格或者录用资格。

(二)考试

发布公告、报名环节委托天津人力资源开发服务中心实施,现场资格审核、笔试和面试环节由彩神Vll学院负责组织实施🤦🏻。

1.笔试

考试科目为《综合能力测试》 (包括行政能力测试💀✸、专业基础知识🎏、写作。笔试时间为150分钟,满分为100分。

准考证下载打印时间2021812上午10🧧:002021814上午930👏🏻🏊🏽,报考人员应按照准考证上确定的时间和地点参加考试🚣‍♀️。参加考试时,必须同时携带笔试准考证和第二代身份证,缺少任一证件的报考人员不得参加考试👩‍🦲。

笔试时间2021814日(具体时间、地点详见准考证)

笔试成绩查询时间2021824日👝🏦,笔试成绩将在彩神Vll学院官方网站()、天津市体育局官方网站(http://ty.tj.gov.cn)和中天人力资源网站(http://www.cnthr.com)发布。

(三)现场资格审查

面试前通过笔试的报考人员🤶🏼,需持相关资格证书原件及复印件进行现场资格审核🐜。资格审核未通过者视为淘汰🪴。由此造成的岗位名额空缺按照笔试成绩由高分到低分排名对考生进行递补。资格审查时,报考人员须携带以下相关证明材料:

1)户口本原件🧑🏽‍🦳、户口本首页和本人户口页复印件🧫;

2)身份证原件⛹🏻‍♀️、复印件;

3)本科和研究生的学历及学位证原件、复印件🪱🌇;

4)学历认证材料(学信网打印《教育部学历证书电子注册备案表》,持国外学位的还需提供留学归国人员证明(需提供教育部留学服务中心出具的认证报告)、学历学位认证及学位证书);

5)报考教师岗位的需提供高校教师资格证书或招聘岗位所需职业技能等级证书原件、复印件;

6)报考管理岗的相关工作经历提供社险缴纳凭证和原单位开具的工作经历证明(加盖单位公章)原件🚧、复印件🫚;报考专技岗的相关工作经验证明(就失业证、社险缴纳凭证👨🏿‍💻、劳动合同➾、原单位开具的工作经验证明加盖公章任选其一)原件🕵🏻‍♀️、复印件🪠;

7)中共党员须提供党组织关系所在的党组织开具的《党员身份证明》🧚🏿‍♂️🧑🏻‍🦽‍➡️,加盖党组织公章🔟;

8)报名登记表2

9资格审查需要的其它相关证明材料

现场审查通过后,登录中天人力资源网进行面试缴费,缴费成功方可打印面试准考证。

现场资格审核时间🧑🏽‍🎓:2021826上午9:00-12:00

现场资格审核地点:天津体育职业学院

现场资格审核地址🧎‍♀️:天津市静海健康产业园团泊体育中心彩神Vll学院南楼202会议室

审核合格者🎷☆,在规定时间内登录报名网站缴纳面试考务费🚜,面试考务费每人45元,逾期未缴费视作自动放弃面试🏌🏼‍♂️。除不可抗力导致的项目延期等其它特殊情况外👎🏻,退费办理时间截止到202183016🧛🏽‍♂️:00👩🏼‍🍳🤾🏼‍♂️。

面试缴费时间🏌🏼‍♀️🥦:2021827上午10:002021830日下午16:00

2.面试

按照笔试成绩由高到低排名,以招聘岗位人数13的比例确定参加面试人员名单。如参加面试人数达不到上述比例,可按实际参考人数进行。若笔试成绩相同者,则同时进入面试🫲🏼。

面试准考证下载打印时间🤶😑:2021929:0020219317:00报考人员应按照面试准考证上确定的时间和地点参加面试。参加面试时⛰,必须同时携带面试准考证和第二代身份证🥀,缺少任一证件的报考人员不得参加面试。面试结束后面试成绩现场公布🙋🏿。

面试时间:202194日(具体时间、地点详见面试准考证)

管理岗面试采取结构化面谈🥨,满分为100分。

教师面试采取结构化面谈和试讲,试讲内容为学科专业内容,笔试成绩公布后进入试讲的考生会另行通知试讲题目(进入试讲的考生应保持报名表中填写的手机号码畅通,如因个人原因未能接到电话通知所产生的问题👰🏻⛑️,后果由报考人员自负)🎹,试讲和结构化面谈分数各占50%,满分为100分🪖。

3.成绩计算

按照笔试成绩和面试成绩各50%的方法计算考生的总成绩🍜👰🏽‍♀️,笔试、面试成绩各保留1位小数💐,总成绩保留2位小数👮🏽。总成绩相同的,以面试成绩较高者排前。面试成绩设及格线为60分🚵🏻,对成绩未达到及格线的人员不予进入下一环节。

4.总成绩查询

考生可于202198日登录彩神Vll学院官方网站()、天津市体育局官方网站(http://ty.tj.gov.cn)和中天人力资源网站(http://www.cnthr.com)查询考试成绩等相关信息。

(四)体检和考察

面试结束后,以总成绩由高分到低分排序🦸🏼,按各岗位招聘人数与进入体检人员之比为1:1的比例💤,确定参加体检人员的名单👳🏻‍♂️。因体检不合格或本人放弃等原因出现的缺额,以总成绩由高分到低分依次递补;若总成绩相同,以面试成绩高分到低分进行递补💎。体检时间、医院另行通知🏗。

对体检合格人员按有关规定采取查阅档案、征求原单位意见等方式进行组织考察,考察内容主要包括考察对象的政治思想💪🏻、道德品质🖖、遵纪守法、能力素质、工作态度、学习及工作表现以及是否需要回避等方面的情况,并据实写出考察材料。因考察不合格或本人放弃等原因出现的缺额,以总成绩由高分到低分依次递补🏊🏻‍♂️🧗🏻‍♂️;若总成绩相同🧑🏻‍🔬,以面试成绩高分到低分进行递补。

若体检🤥、考察不合格的,不予录用🏌🏻‍♂️。

、公示

考察结束后,对拟用人员♣️🫳🏼,将在彩神Vll学院官方网站()、天津市体育局官方网站(http://ty.tj.gov.cn报名网站(中天人力资源网http://www.cnthr.com)进行公示。公示内容包括招聘单位名称、招聘岗位、拟用人员姓名、性别、准考证号、笔试成绩、面试成绩、总成绩及排名🎼,公示期为5天。

七、有关问题的说明

(一)各类证书、证明等材料涉及时间界限的均计算至报名截止日。

(二)录用人员与劳务派遣服务公司签订劳动合同,薪酬待遇按照学院规定执行👌。

(三)按照新冠肺炎疫情防控工作的有关要求及防疫政策的要求,如遇突发状况,上述工作安排需做调整的🪻,将在中天人力资源网站🙅🏻‍♀️、天津市体育局官网、彩神Vll官网-追求健康你我一起成长另行通知,请考生随时关注中天人力资源网💅🏿👨🏼‍🔧、天津市体育局官网、彩神Vll官网-追求健康你我一起成长发布的通知。因个人原因未参加的,视为放弃👩🏿‍🌾。此次招聘考试不指定辅导用书👨🏽‍🚒⚃,不举办也不委托任何机构举办辅导培训班🖲。社会上以任何名义举办的辅导班、辅导网站或发行的出版物🔻、上网卡等均与本次考试无关🙎🏻‍♀️,任何许诺内部关系的托请行为均为欺诈行为,请广大报考人员提高警惕👨🏼‍💼。

(四)本次招聘工作全程由彩神Vll学院纪检部门负责监督。

八🌅、咨询电话、监督电话

报名咨询电话:022-23266305

(工作日9:00-12:0014:00-17:00

咨询电话:022-68569006

监督电话:022-68569010

(工作日9:00-12:0014:00-16:30

彩神Vll学院

202182

彩神Vll专业提供:彩神Vll🏜、等服务,提供最新官网平台、地址、注册、登陆、登录、入口、全站、网站、网页、网址、娱乐、手机版、app、下载、欧洲杯、欧冠、nba、世界杯、英超等,界面美观优质完美,安全稳定,服务一流🚣🏼,彩神Vll欢迎您。
彩神Vll